Est-ce que vous scannez par laser ? Alors vous connaissez probablement le problème de l’éclairage uniforme d’une ligne par des faisceaux laser.
Jusqu’à présent, les clients ont utilisé des éléments circulaires de forme Top-Hat en tant qu’Eléments Optiques Diffractifs (DOE) afin de créer une ligne homogène ; toutefois, cela a toujours engendré une diminution dans la distribution de l’intensité sur le bord à travers la largeur de la ligne.
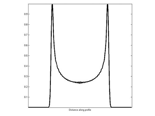
Avec le M-Shaper, c’est toute une autre histoire ! Il convient parfaitement à un haut degré d’homogénéité dans toutes les directions. Cet élément optique diffractif modifie le faisceau laser de manière à ce que l’intensité sur les bords (flancs) soit plus élevée qu’au centre de l’élément. Si vous examinez une section de la répartition de l’intensité, la forme ressemble à la lettre M. Le voyez-vous aussi ?
Autrement dit, si vous utilisez le M-shaper pour scanner à travers une ligne, alors vous allez obtenir une qualité du faisceau d’un élément Top-Hat à la fois en longueur et en largeur et, par conséquent, les meilleurs résultats de balayage ! On ne peut réaliser cela ni avec les éléments réfractifs ni avec les réflecteurs.
Quinze modèles sont disponibles en standard ; bien évidemment, nous offrons des solutions personnalisées pour correspondre à vos spécifications. Faites-nous part de vos exigences !







